我有话对区长说

信箱说明:
        1、为进一步提高岳阳楼区政府科学化、民主化水平,提高办事效率,欢迎您通过区长信箱对岳阳楼区政府的发展工作提出意见与建议;
        2、您在提交信件的时候,请根据实际情况选择信件类型;信箱填写中标红色*号的为必填项;您的信件提交后,我们将尽快转给相关职能部门进行处理和回复。

您现在的位置:首页 > 互动交流 > 区长信箱 > 信件查看

信件公示

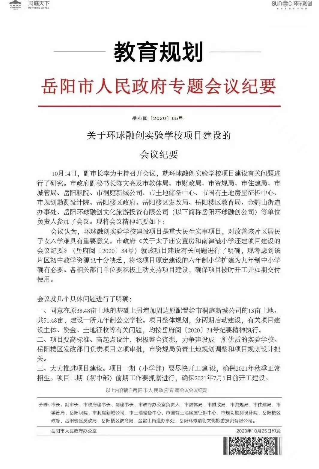
标题: 融创环球中心会有初中么
来信人: 小清流
来信时间: 2020-10-30 08:01:33
内容:

尊敬的岳阳市领导:

房产销售人员声称市领导会议决定,在融创环球中心配备九年制学校(并展示有会议纪要)。也就是说融创环球中心除了配备有小学,还配备有初中。这是真实可靠的信息。

同时,请问该学校是公立、公办的吗。融创环球中心的业主小孩都可以就读吗。恒大南湖半岛的业主小孩是否也可以就读。

感谢您百忙之中垂阅我的信件

至此,敬礼

附件1:948537054.jpg

受理回复

回复部门: 岳阳楼区人民政府(岳阳楼区教育局)
回复时间: 2020-11-03 09:31:58
回复内容:

关于市长信箱137298号的回复

小清流:

您好!您于10月30日向市长信箱反映学校建设与性质的相关问题,我们已收悉,现回复如下:

根据《岳阳市人民政府市长办公会议纪要》(【2019】第1次),指出“原机电中专38.5亩土地在洞庭新城片区控制性详细规划中规划为中小学教育用地,属划拨教育用地”。  

南津港小学因配合市政工程建设——求索西路西延需整体搬迁,现已在广场小学过渡办学。为解决该区域适龄儿童入学问题,根据市政府最近会议精神,计划新建一所九年一贯制学校,由融创环球中心承建,性质为小区配建学校,建成后交由岳阳楼区教育局管理,属地为金鹗山办事处南津港社区(原机电中专处),计划2021年9月建成招生。

目前,学校建设正在进行规划手续办理中。

经电话沟通,告知情况,您表示理解。

特此回复。

岳阳楼区教育局计划财务股

2020年11月3日

 

信件回复 满意度调查 查看满意度调查汇总 >>

回复内容评价:

(非常满意)

回复速度评价:

(非常满意)