当前位置:
首页
>
专题专栏
>
环境违法曝光台
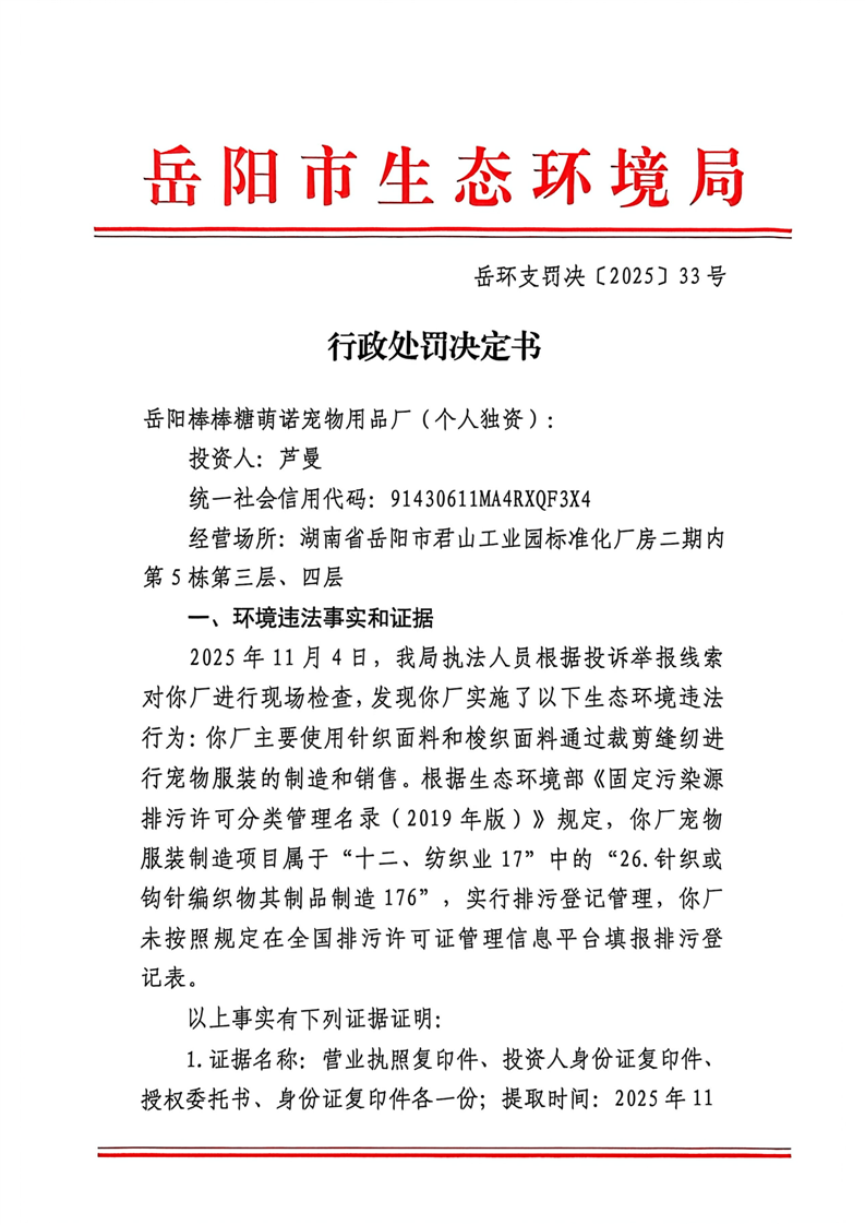
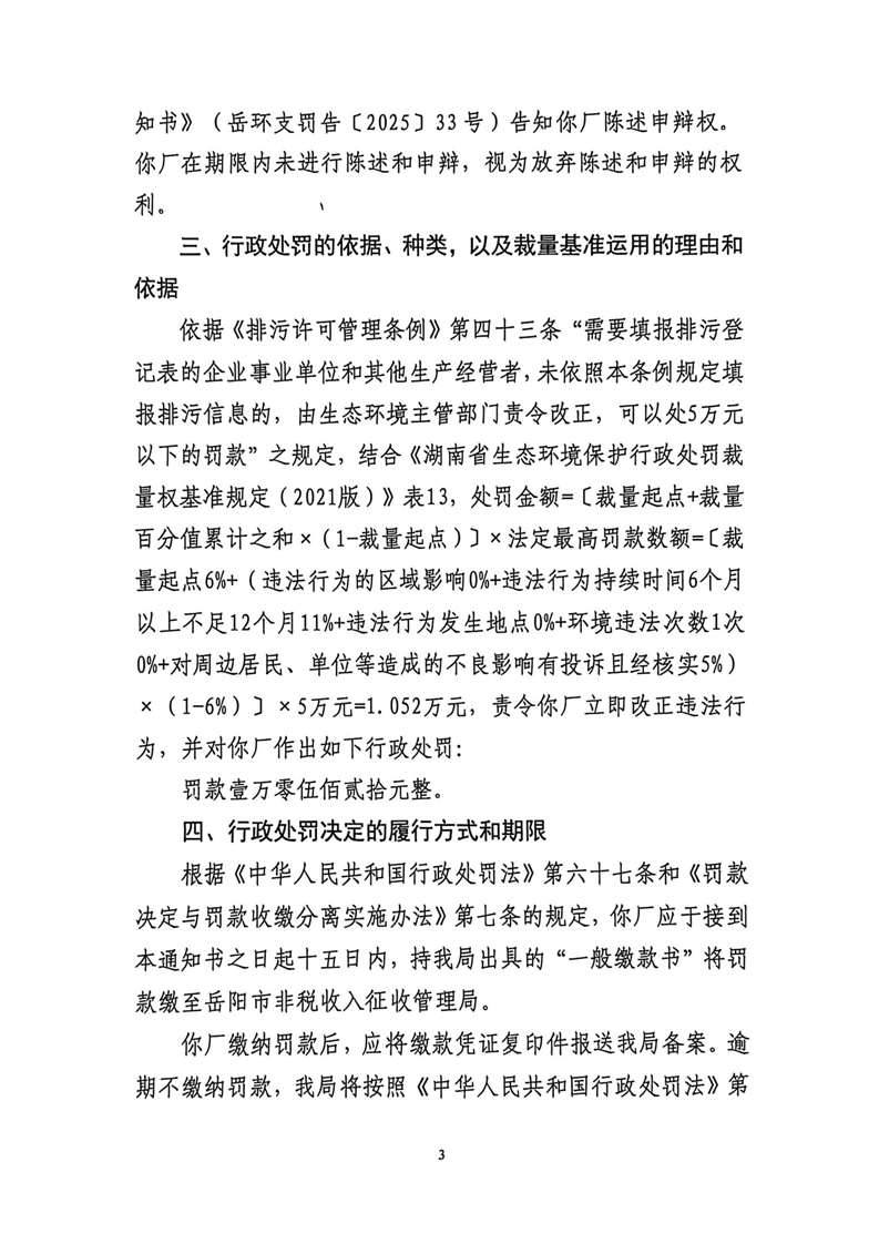
岳环支罚决﹝2025﹞33号
来源:市生态环境局
2025-11-28 09:56
浏览量:
1
|
|
|
|